經過了前後2個月的的測試,及逐個測量挑選QS27-1管子的好壞,終於先測好了120支管子
IN-12A


QS27-1套件

使用遙控器調整時間等功能
顯示為24/12小時制可切換
可顯示年份,月日星期(自動換算農曆)
附設置溫度探頭功能,可顯示室內溫度。
有時2組鬧鐘蜂鳴器。
數字顯示法有三種(外加新功能呼吸法,心跳法2種顯示法)
成品NT4300
想要自己Diy輝光管的網友...安裝前請一定先看此篇一下---活化NIXIE TUBE
還有您要對基本的電學有少許的概念,我才好與您在線上溝通研究


請看一下...0805的電阻規格非常的小,比螞蟻大一些些而已!
以要製作的朋友要確認自己有焊接貼片零件的功力喔!

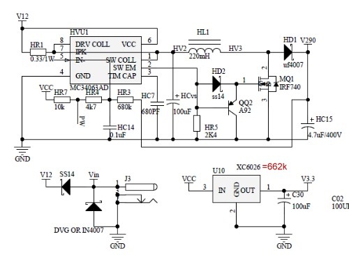
大家最常問的問題都是關於貼片零件的標示上的不瞭解這裡貼出與線路圖上的對照數值




雷射切割的壓克力組合外盒,及6支Nixie Tube QS27-1的管子
PS: 也可以用蘇聯的IN-12A管子

這次升壓線路採用MC34063,並強化了次部份的電流供應及效率

有PDF 檔的PCB 零件安裝位置及線路圖,也會準備好大型的實體照片提供給網友製作


完成品如下
數字管及LED 燈是可以分別完全關閉的
LED燈可以調整為固定一種顏色閃爍或是全彩閃爍、及5段光度大小調整








QS27-1 字體方圓
文章標籤
全站熱搜
