此台: http://www.audiohobbyist.com/projects/832.htm
下面的圖片是audiohobbyist 網站中的照片(照片中是FU32的管子)
其實這文章中介紹的832A是中國製造的---就是FU32(蘇聯同型號是GU32)
文中有一段敘述:
此台有7瓦RMS(5%失真),在5.8瓦時加上少量的負回授,失真率降到1%。聲音測試與客戶使用
的6BM8 PP相比,832(FU32)有更好的舞台音場,更加活潑...
現在我有一個更大的問題,我的客戶請我再做一台832A(FU32),他要賣掉他的6BM8.....
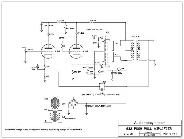
此機的線路圖(audiohobbyist 網站上提供的)
當時看到此篇就很想做一台,由於有其他工作還在進行,抽不出空來好好研究,所以先跟對岸的賣家
買了個PCB及機箱來試裝~下圖:

裝好就是下面這一台~但是此台並不好裝~
測試6W時失真是4.6%~也還....不錯啦....(下圖)!PS:設定點是我自己找的..因為...
賣家不太願意提供設定點(蠻奇怪的...賣套件不想給線路圖)~要了好多次...後來終於給了~
但線路圖設定電壓跟電流我覺得都超標了!好像不是這套件的資料...
~再來如果都要用像樣的材料...這台要1.8萬左右才能搞定!對Diyer來說可玩性大大降低了~
PS:您要是用賣家提供的材料來裝(約NT$8000~9000材料錢)--肯定失敗!...呵呵~



=====================================================================
最近隨意搭棚裸機試了一下audiohobbyist網站提供的線路,發現對零件的要求較不高~品質好廉價的台
灣電阻電容一樣可以聲音表現得很好、換上FU32管子我覺得聲音一樣好聽又比RCA 832A便宜的太多了!
於是依照該網站的線路Lay個PCB來試試---Lay此PCB的原因是---可以解決新手Diy管機時的哼聲雜訊!
工作點測試已完成~目前進行PCB測試
我在832A SE套件製作時發現~裝機出現哼聲或小雜訊的的有一半以上的人數~原因都在地線迴路的問題上!
有些網友上網查資料以為是6C45pi(6S45pi)這支管本來就很難搞定雜訊的問題!不是滴...我的832A SE用
交流點燈絲,也沒加什麼抗干擾的燈絲電阻,甚至燈絲一頭也沒接地也都沒雜訊!由於地線配置的狀況實
在很難說明,就後使用了PCB來規劃才解決了大家裝機哼聲的問題!實際上聽感跟搭棚也無多大差異!
論製作工藝上,還是搭棚的令人激賞!但如果手藝不佳,或對線路不熟悉,.建議用PCB還會感覺美觀穩定些!
留言列表
